
审核专家 杨海微 主治医师
咸阳市第一人民医院 皮肤科
擅长:各种皮肤常见病、多发病的诊治,对一些疑难病症有丰富的鉴别能力,尤其对变态反应性疾病、病毒性皮肤病、红斑鳞屑性疾病、痤疮、毛发疾病及性病有丰富的临床经验。
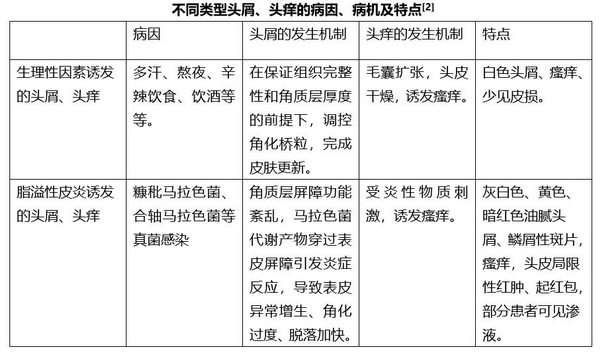
头屑、头痒是人们生活中很常见的头皮问题,如果患者合并头发油腻、爱出油等表现,提示存在脂溢性皮炎的可能性。
什么是脂溢性皮炎?脂溢性皮炎是一种常见于头面部、胸背等皮脂腺溢出部位的慢性、复发性、炎症性皮肤病。是皮肤科常见病、多发病。
本病病因不是很清楚,与马拉色菌感染、脂质增多、皮肤屏障功能受损、免疫反应及个体易感性相关。成人发病率2`5%。马拉色菌等微生物的寄生于繁殖可水解皮脂中的甘油三酯,产生游离脂肪酸进一步刺激皮肤产生炎症。精神、维生素B族、饮食、嗜酒等因素均可不同程度影响本病的发生和发展。研究表明在脂溢性皮炎患者的毛囊内,马拉色菌、合轴马拉色菌是密度最高的菌种,其严重病情程度与马拉色菌密度呈正相关。因此,治疗脂溢性皮炎,抑制马拉色菌是最有效的途径[1]。

糠秕马拉色菌
脂溢性皮炎有哪些表现?
脂溢性皮炎临床上以头皮鳞屑、瘙痒为主要表现,与头、面部、胸及背部等皮脂溢出部位出现典型红斑及油腻性鳞屑,头皮呈红斑并小片糠秕状脱屑,头发稀疏或者脱落。由马拉色菌感染诱发的脂溢性皮炎,可向面部、躯干扩散,诱发严重的皮肤问题[2]。


脂溢性皮炎
脂溢性皮炎由哪些因素引起?
脂溢性皮炎受多种因素影响,其中,影响最为严重的有五种,分别为心理、辛辣饮食、锻炼、饮酒、睡眠时间。有研究取532例出现头屑、头痒、爱出油症状的脂溢性皮炎患者,研究上述易感因素的出现比例,可见下表[3]。

从病理上看,心情抑郁、睡眠时间不足会影响导致机体免疫力下降,同时引起机体内分泌和机体生化代谢发生重要改变,诱发和加重头皮对脂质的代谢能力;辛辣饮食、饮酒易刺激皮脂腺分泌油脂增加,上述两种因素也会导致马拉色菌增殖。
缺乏锻炼会降低机体免疫力,增加了马拉色菌感染的发作风险。上述病理与表中数据契合,可见心理、辛辣饮食、缺乏锻炼、饮酒、睡眠时间对脂溢性皮炎的负面影响。
如何有效缓解头屑、头痒、爱出油情况?
有效缓解头屑、头痒、爱出油情况,首先要加强清洁,避免皮肤过于油腻,建议正确使用发用洗剂。治疗脂溢性皮炎的发用洗剂,常见酮康唑、二硫化硒,现从抑菌效果、抑菌时间、控油效果/复发概率、适应症、安全性等方面对其进行比较[4][5][6][7]。

根据上表可得出结论,酮康唑具有抗真菌作用,并可通过抑制白三烯生成而介导的炎症反应。在治疗脂溢性皮炎方面优势很明显。正因如此,亚洲脂溢性皮炎诊疗共识(2016年版),将酮康唑列为治疗脂溢性皮炎的首选一线药物[6]。
酮康唑发用洗剂应该如何使用?
酮康唑发用洗剂应根据症状严重程度,选择不同的使用频率、周期:
•病情较轻者:每周使用两次,治疗期约为2周;
•病情严重者:每日使用一次,治疗期约为4周。
用药时,取酮康唑洗剂5ml涂抹于湿发,揉搓出泡沫覆盖整个头皮,静置五分钟,用清水洗净即可。一般情况下,正确使用酮康唑洗剂,并坚持巩固治疗,治疗总有效率可超过88%[1]。

此外,酮康唑发用洗剂的使用还要注意两点:
•脂溢性皮炎会向面部、躯干等部位扩散,同样可使用酮康唑洗剂进行治疗,治疗方式如上;
•脂溢性皮炎复发几率较高,若出现复发征兆,可每周预防性应用酮康唑洗剂一次。

总而言之,头屑、头痒、爱出油看似是轻微的头皮问题,但症状背后也许就是脂溢性皮炎。建议患者提高警惕,积极使用酮康唑洗剂治疗。
同时,生活中注意对心理状态、辛辣饮食、锻炼、饮酒、睡眠时间等因素的调整,对疾病的预防与控制有积极帮助。
[1]张建中.中国雄激素性秃发诊疗指南[J].临床皮肤科杂志,2014,43(03):182-186.
[2]中华医学会皮肤性病学分会.马拉色菌相关疾病诊疗指南(2008版),[J].中华皮肤科杂志2008,41(10).
[3]戴若以,顾小红.脂溢性皮炎患者健康相关生命质量研究及影响因素调查.中华全科医学. 2017(02)290-296.
[4]郑晓晖, 夏修蛟, 王志东,等. 七种抗真菌药物对马拉色菌的体外抑菌试验研究[J]. 中国皮肤性病学杂志,2006, 20(2):75-76
[5]Pierard G E, Arrese J E, Pierard-Franchimont C, et al. International Journal of Cosmetic Science, 1997, 19(3):111–117
[6]Skin Appendage Disord.亚洲脂溢性皮炎诊疗共识,2016 May;1(4):187-96.
[7]Luigi Naldi , Janouk Diphoorn .Seborrhoeic dermatitis of the scalp .Bmj Clinical Evidence.2015.
























