近日,美国南加州大学王荣福教授课题组在Nature Metabolism杂志上发表了题目为"Pharmacological inhibition of fatty acid synthesis blocks SARS-CoV-2 replication"的研究,证实脂肪酸合成途径是新冠病毒在宿主细胞内进行快速复制的关键性因素,并通过大量筛选,发现以奥利司他为代表的脂肪酸合成抑制剂对新冠病毒及常见突变毒株具有广谱抗病毒活性,同时在K18-hACE2小鼠模型中观测到病毒感染后的宿主生存率显著提升。
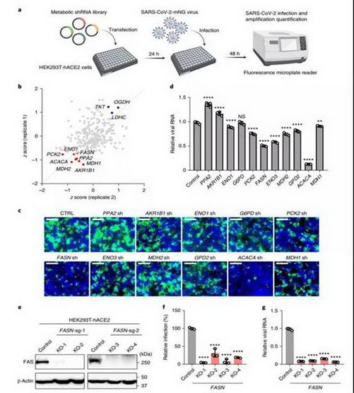
王荣福团队首先筛选HEK293T-hACE2(稳定表达人ACE2)中95个代谢基因的短发夹(sh)RNA文库,确认了SARS-CoV-2病毒感染和复制与抑制脂肪酸合成途径相关。之后通过选择人肺细胞系(NCI-H1355和NCI-H1437)、人结肠细胞系(Caco-2)和稳定表达hACE2的小鼠胚胎成纤维细胞(MEF-hACE2)使用选定的FAS抑制剂,结果表明FAS抑制剂(以奥利司他为代表)能有效抑制几个受试细胞系中的SARS-CoV-2感染和复制。

接下来王荣福团队测试奥利司他是否具有体内抗SARS-CoV-2活性。用SARS-CoV-2病毒感染hACE2转基因小鼠,然后从第0天开始每天腹腔注射奥利司他(8mgkg)(图3a).DMSO/PBS缓冲液用作对照治疗。发现经DMSO/PBS治疗的SARS-CoV-2感染小鼠体重下降15%,并在第5-8天死亡(图3b,c)。相比之下,奥利司他治疗SARS-CoV-2感染小鼠的存活时间显著延长,50%的奥利司他治疗SARS-CoV-2感染小鼠的体重逐渐恢复并存活(图3b,c)。

奥利司他治疗抑制了SARS-CoV-2在肺组织中复制,病毒RNA量(图3d)和感染性病毒滴度(图3e)显著降低。一贯的组织病理学分析还显示,与溶媒治疗小鼠相比,奥利司他治疗小鼠的肺部炎症减轻(图3def)使用不同的动物模型也获得了类似的结果。

冠状病毒2(SARS-CoV-2)可引起严重急性呼吸系统综合征,临床症状严重,死亡率高。SARS-CoV-2感染和疾病严重程度除了与先前存在的疾病状况(如肥胖)与年龄和性别也密切相关。近期Delta变异已成为一种主要的SARS-CoV-2变异,占美国新病例的90%以上,加速新冠病毒-19治疗药物的开发,以促进新冠病毒-19疾病的治疗和防止病毒传播尤为重要。
这些结果表明奥利司他治疗具有较强的体内抗SARS-CoV-2活性,抑制肺部炎症和疾病进展,并保护感染后的宿主存活,从而为治疗COVID-19提供了一个有希望的临床候选方案。
参考文献:
Rong-Fu Wang,Junjun Chu.et al Pharmacological inhibition of fatty acid synthesisblocks SARS-CoV-2 replication.Nat Metab. 2021 Sep 27 : 1–10
























